Company news

- 公司新闻 -

测迅与您相约德国!第24届汽车安全博览会,与行业权威共探前沿
发布时间:2026-04-10 09:57:24 | 浏览次数:

深耕汽车安全领域23载,从法规标准到技术落地,从测试仿真到自动驾驶,德国国际汽车安全博览会(SafetyWeek)早已成为全球汽车安全人心中的「年度必赴之约」。2026年4月14-16日,这场盛会将第24次登陆德国法兰克福,最新全议程正式发布,60+行业顶尖专家、三大核心专题会议、一站式安全技术展,还有专属行业社交与前沿技术研讨,所有汽车安全领域的核心机遇,都在这里!

With 23 years of deep expertise in the automotive safety sector—spanning everything from regulations and standards to technological implementation, and from testing and simulation to autonomous driving—SafetyWeek has long been regarded as the “must-attend annual event” for professionals in the global automotive safety industry. From April 14–16, 2026, this premier event will return to Frankfurt, Germany, for its 24th edition. The full program has been officially released, featuring over 60 leading industry experts, three core thematic conferences, a one-stop safety technology exhibition, exclusive industry networking opportunities, and cutting-edge technical workshops. All the key opportunities in the automotive safety sector are right here!

640_副本.jpg


上海测迅

图片


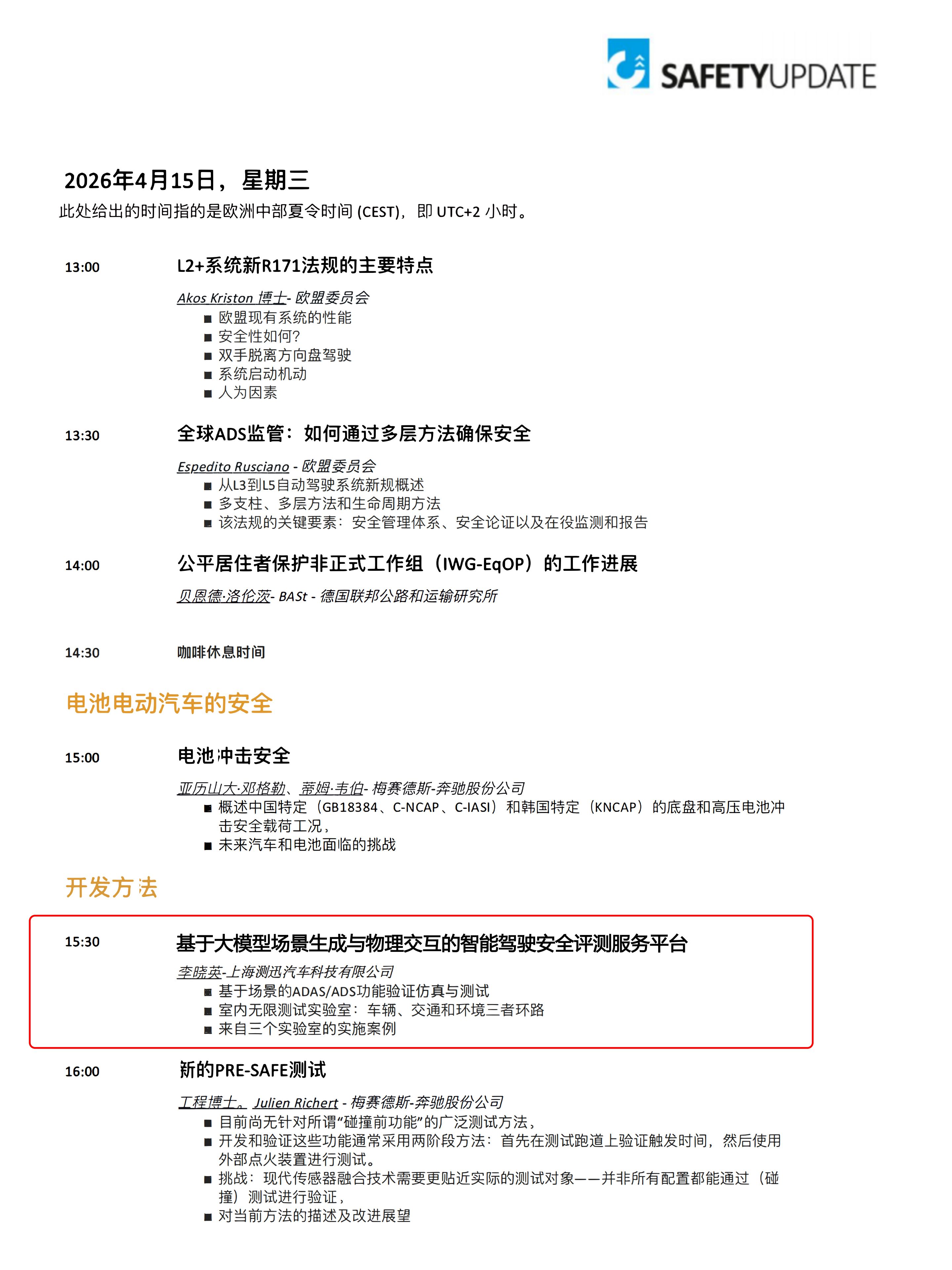
我们将在4月15日(周三)发表主题演讲:

《基于大模型场景生成与物理交互的智能驾驶安全评测服务平台》

由我司CEO李晓英女士主讲,核心分享:

  • 基于场景的 ADAS/ADS 功能验证仿真与测试技术

  • 室内无限测试实验室:车辆、交通与环境三位一体的测试方案

  • 来自三大实验室的真实落地实施案例

在4月14-16日期间,我司也将在展会现场设立专属展台,诚邀行业同仁莅临交流,共探智能驾驶安全验证的前沿解决方案。

会议手册

640 (1)_副本.jpg

2026 SafetyWeek详细介绍(1)_00_副本.jpg
2026 SafetyWeek详细介绍(1)_00(3)_副本.jpg

2026 SafetyWeek详细介绍(1)_00(1)_副本.jpg

 
 上一篇:央视等权威官媒集中首发报道!上海测迅建成全球首个“三位一体”智能驾驶实验室
 下一篇:测迅智库重磅成果刊发《中国经济报告》!